我們將使用cookie等資訊來優化您的體驗,繼續瀏覽即表示您同意我們使用。欲瞭解詳細內容,請詳閱
隱私權保護政策
×
星聚樊生物科技有限公司
Language
繁體中文
English
關於我們
核心價值
服務項目
產學合作
臨床應用
產品研發
基礎研究
代謝體學分析
Single-cell RNA-sequencing
微生物檢測-次世代定序服務(NGS)
產品資訊
殺菌棒
糞便收集盒
最新消息
聯絡我們
文章資訊
熱心腸研究院
精準醫療
文章資訊
首頁
文章資訊
熱心腸研究院
熱心腸研究院
2022-01-28
Nature子刊:早產兒腸道菌群面面觀(綜述)
①足月嬰兒和早產兒的腸道上皮在解剖學和生理學上存在差異,早產兒的腸道比足月兒更具滲透性。
②醫院暴露,包括新生兒重症監護室護理、抗生素或鼻胃餵養等,可能是導致早產兒腸道菌群差異的原因。
③產前並發症,包括胎膜早破、絨毛膜羊膜炎、皮質類固醇暴露等也...
2022-01-22
Cell子刊:腸道菌群介導環境驅動的視皮層可塑性
①將出生後小鼠分別置於標準籠(ST組)和包含玩具、跑輪等的環境豐富籠(EE組)飼養,取糞便樣品進行16S rRNA和代謝物分析。
②兩組菌群多樣性無顯著差異,但菌群結構不同,且EE組短鏈脂肪酸(SCFA)含量增加。
2022-01-18
Nature子刊:轉谷氨酰胺酶3維持腸道屏障的穩定
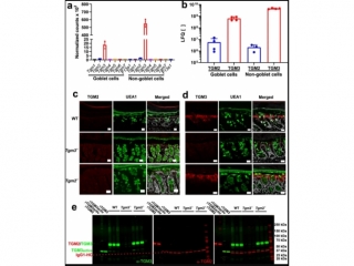
①TGM3是結腸中主要表達的轉谷氨酰胺酶亞型,在結腸粘液中具有胞外的交聯活性。
②缺失TGM3可改變粘液中的主要組分——MUC2的生化性質,從而導致後者的快速降解。
③機制上,TGM3通過異肽鍵(isopeptide bonds)交聯MUC2,抑...
2022-01-03
Nature Reviews:如何優化大結直腸癌免疫治療(2021年度回顧)
① PD-1單抗已成為轉移性高微衛星不穩定性/錯配修復缺陷(MSI-H–dMMR)結直腸癌的一線治療方案。
② 一項2期臨床試驗的結果提示,對於MSI-H–dMMR結直腸癌,PD-1單抗與CTLA-4單抗的聯用可能優於PD-1單抗單藥治療。
③ ...
2021-12-24
利用糖原納米顆粒運載人參皂苷,緩解小鼠結腸炎
① 尿刊酸和α-硫辛酸修飾糖原,封裝人參皂苷Rh2形成Rh2納米顆粒(Rh2NPs),用於潰瘍性結腸炎(UC)治療。
② Rh2NPs具備低pH和氧化還原敏感特性,體外可抑制細胞促炎因子及NO產生,被RAW264.7細胞內吞抑制其凋亡。
③ Rh...
2021-12-23
Cell子刊:高血糖影響腸道菌群結構和功能
① 使用鏈脲佐劑誘導高血糖(HG)模型小鼠,與對照組相比,HG小鼠多醣、芳香族氨基酸、維生素加工相關代謝物水平改變。
② HG影響微生物結構和代謝,進而增加對阿莫西林的敏感性。
11
12
13
14
15
16
17
18
19
20
第 11 頁
第 12 頁
第 13 頁
第 14 頁
第 15 頁
第 16 頁
第 17 頁
第 18 頁
第 19 頁
第 20 頁
繁體中文
English
關於我們
核心價值
服務項目
產學合作
臨床應用
產品研發
基礎研究
代謝體學分析
Single-cell RNA-sequencing
微生物檢測-次世代定序服務(NGS)
產品資訊
殺菌棒
糞便收集盒
最新消息
聯絡我們
文章資訊
熱心腸研究院
精準醫療