熱心腸研究院
Nature:特定腸道菌群代謝物促進腸道免疫的新機制

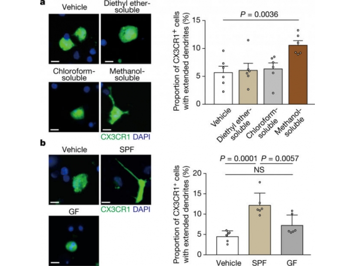
①有菌小鼠(而非無菌小鼠)的特定小腸內容物組分,可誘導腸道CX3CR1+單核細胞伸出樹突結構,該作用由CX3CR1+細胞高表達的G蛋白偶聯受體GPR31介導。
②鑑定出菌群代謝物丙酮酸和乳酸可活化GPR31,口服這兩種代謝物或其產生菌瑞士乳桿菌,均可在野生型小鼠(而非Gpr31b敲除小鼠)中增強小腸CX3CR1+細胞的樹突突出。
③小鼠口服非致病性鼠傷寒沙門氏菌作為疫苗,若之前服用丙酮酸或乳酸,可增強疫苗誘導的對致病性鼠傷寒沙門氏菌的抵抗力。
資料來源出處: 熱心腸先生