熱心腸研究院

Cell子刊:腸道菌群個體內差異的時間動態vs. 個體間差異

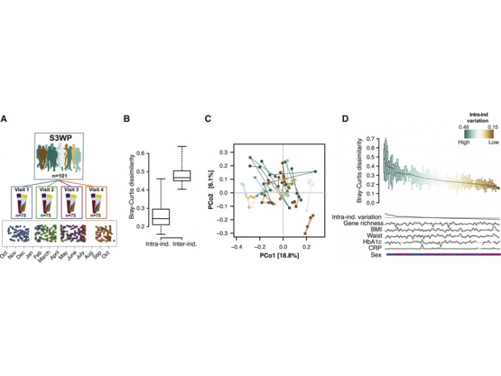
①使用全基因組宏基因測序和16S rRNA基因測序,通過一年4次隨訪,研究75名健康瑞典人的腸道菌群,並在另一個獨立隊列中驗證。
②個體內部的變異少於個體間變異,其中23%的總成分差異可通過個體內差異來解釋。
③個體內部組成變異的程度與產丁酸菌柔嫩梭菌和兩種雙歧桿菌的豐度呈負相關。
④大腸桿菌和嗜酸乳桿菌的豐度個體間和個體內變異較大,與穩定性無關。
⑤個體內方差對總方差的貢獻,對於腸道菌群功能途徑的影響,大於對微生物種類的影響。


資料來源出處: 熱心腸研究院Cell