熱心腸研究院
腸道菌群如何作用於肝臟影響血糖調控?

①分析敲除或未敲除骨髓分化因子Myd88基因的野生型和無菌小鼠的肝臟轉錄組,發現腸道菌群可通過Myd88誘導肝臟表達脂多醣結合蛋白基因(Lbp)。
②細胞培養髮現,1ng/mL脂多醣(LPS)即可間接誘導肝細胞表達Lbp基因,並可加強脂多醣結合蛋白(LBP)損害肝細胞胰島素信號的能力。
③用LBP阻斷蛋白乾預小鼠,發現其葡萄糖耐受性相比對照組得到改善。
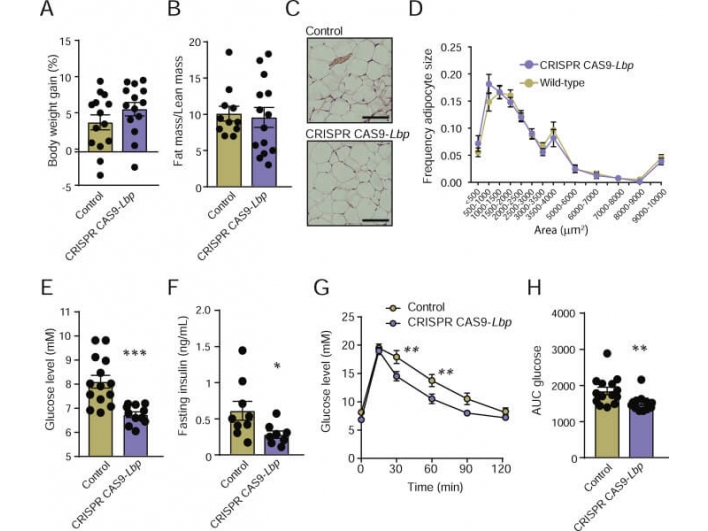
④敲除小鼠肝臟Lbp基因降低其肝臟LBP水平,能降低小鼠空腹血糖水平,但不影響肥胖或脂肪肝等。
資料來源出處: 熱心腸先生